温馨提示
1. 应聘者需对个人信息的完整性、真实性和一致性负责,并妥善保管个人信息,防止信息被他人冒用。为保证及时收到考试相关信息、通知,请保持通讯畅通,如应聘者电话、手机号码发生变更,请及时登录招聘平台予以更新。
2. 招聘政策咨询请按照各单位招聘公告发布的联系方式,与应聘单位联系。招聘平台系统操作咨询请拨打400-1095-598(此电话不受理招聘政策咨询)。
3. 本次招聘报名截止日期为4月30日24:00,每人可填报公司二级单位(省电力公司、直属单位)志愿数量不超过3个,每个二级单位志愿下可选择2个三级单位(地市公司级单位)或四级单位(县公司级单位)。请慎重选择应聘志愿!
4. “国家电网有限公司人力资源招聘平台”网站为公司及下属单位发布招聘高校毕业生相关信息的唯一官方网站,未授权其他网站、个人或机构发布任何招聘信息。对于发布虚假招聘信息的个人或机构,我公司保留追究法律责任的权利。对应聘者因虚假招聘造成的损失,我公司不承担任何责任。
5. 我公司不组织任何形式的考前培训,任何针对我公司招聘笔试和面试的辅导班、考试教材、复习资料,均与我公司无关。
6. 我公司在招聘过程中不收取报名费、中介费、手续费、资料费等任何费用。
联系电话:024-23126564
电子邮箱:dbdwzp@sohu.com

1. 应聘城区、朝阳、海淀供电公司的,硕士优先。
2. 应聘本部调控中心的,本硕均为电工类专业的硕士研究生优先。
3. 城区公司天安门政治供电服务中心运维值班专项补员人员在中心班组工作不少于10年。乡镇供电所专项补员人员在乡镇供电所工作年限不少于5年。
联系人:段老师、郭老师;
联系电话:010-63121655、63121649;
电子邮箱:ryzp010@126.com。
1. 招聘单位:公司调控中心、10家地市公司(国网天津滨海、城东、城南、城西、东丽、蓟州、武清、静海、宁河和宝坻公司)、10家业务支撑实施单位(国网天津经研院、电科院,国网天津检修、建设、电缆、信通、物资公司,国网天津客服中心、培训中心,送变电公司)和1家代管单位(天津市路灯管理处)。
2. 招聘岗位:规划、建设、运行、运维检修、营销、信息通信、物资和培训教育等专业一线岗位。
3. 招聘人数:约70人,最终招聘数量将根据上级单位核定情况相应调整。
4. 招聘专业及学历要求:招聘专业是指应聘毕业生在校主修专业,且与《教育部学籍在线验证报告》(学信网)中专业一致。招聘专业以电工类为主,适量招聘非电工类专业(具体专业需求以上级单位最终下达为准)。
(1)电工类、计算机、通信、土木工程(输电工程)、机械工程及自动化(输电线路工程)、自动化、财会等专业,主要招聘大学本科及以上学历毕业生。
(2)土木工程、结构工程、供热供燃气通风及空调工程、工程管理、项目管理、技术经济、人力资源、法学等专业,主要招聘硕士研究生。
5. 公司层面统一招聘录用,根据实际需求情况,结合应聘毕业生所学专业、学历层次、院校类别、在校期间情况和招聘考试成绩等,参考应聘毕业生意向,进行二次分配。
招聘政策咨询电话:022-24408926(此电话仅受理国网天津市电力公司招聘政策咨询)。
电子邮箱:hbpchr@he.sgcc.com.cn
咨询电话:0311-87933360
电子邮箱和咨询电话仅在工作日上班期间,且仅接受应聘毕业生本人咨询。电子邮件标题须注明关键字“应聘咨询”以及应聘毕业生本人院校、姓名和手机号码,如“应聘咨询: XXXX大学-李XX-139XXXX9999”;电子邮件中的问题表述需简洁明了、清楚易懂。
(一)招聘数量
冀北公司2020年高校毕业生招聘(第二批)约150人,最终招聘数量将根据上级单位核定情况相应调整。
(二)招聘对象
京内招聘单位以送变电公司为主;京外招聘单位以检修公司交直流运检中心(工作地点分别为张家口、承德)、唐山、张家口、秦皇岛、承德、廊坊供电公司和风光储公司为主。
招聘学历以本科二批及以上学历为主,张家口公司所属乡镇供电所招聘少量独立学院本科生和专科生,承德公司所属乡镇供电所招聘少量独立学院本科生。
招聘专业以电工类为主,主要指电力系统及其自动化、高电压与绝缘技术、电工理论与新技术等强电专业;少量招聘计算机、通信、机械土建类、金属防腐、技术经济、人力资源和财会类等专业毕业生。
招聘的电工类毕业生主要从事输电线路、变电设备、配网、农网设备运行巡视、维护、检修、抢险和带电作业等工作。
咨询电话:010-56583240
咨询时间:工作日下午4点至5点
电子邮箱:jibeizhaopin2020@foxmail.com
联系单位:国网山西省电力公司人力资源部
联系地址:山西省太原市晋源区长风商务区谐园路3号
邮政编码:030021
政策咨询:0351-8571422 8571421(限考生本人咨询)
Email:zhaopin@sx.sgcc.com.cn
1. 招聘计划:公司本批次招聘计划约340人。
2. 用人单位及工作岗位

邮箱:SDDLZP2020@126.com
电话:15665715683
1. 电气工程类和电子信息类(包括计算机科学与技术、通信工程等),其中电气工程类要求大学本科及以上学历,招收约10人,电子信息类要求硕士研究生及以上学历,招生约4人。
2. 财会类、管理类、其他工学(土木工程、建筑等)、其他专业(新闻传播、马克思主义哲学、应用数学等),要求硕士研究生及以上学历,共计招收约24人。
3. 上述专业均指最高学历阶段的主修专业,不包含第二学位。
4. 本次招聘的岗位涉及公司所属地市供电公司、相关专业公司和子公司,主要安排至生产一线的技术、技能类等岗位。
5. 最终招聘人数将根据国网公司核定情况相应调整。
联系人:刘老师、杜老师
联系电话:021-28925563、021-28925570(此电话仅受理我公司招聘政策咨询,招聘平台系统操作咨询请拨打电话400-1095-598)
传真:021-28926389
邮箱:zhaopin@sh.sgcc.com.cn
联系地址:上海市浦东新区源深路1122号人力资源部1503室 邮编:200122
网址:www.sh.sgcc.com.cn
招聘咨询电话:18652011160。
更多招聘事宜及单位简介请关注“国网江苏电力校园招聘”公众号。
公司第二批预计招聘340人左右(实际人数以上级单位下达计划数为准),具体需求信息如下:

电子邮箱:zjzp2012@126.com
本批次招聘职位涉及公司所属16个市供电公司(含所属县级供电公司)和相关直属单位,主要安排在市、县供电公司生产一线岗位和直属单位专业技术、技能岗位等。需求专业信息汇总如下(均指主修专业,不包含第二学位):

联系电话:0551-63402205(仅招聘期间启用);
通信地址:安徽省合肥市黄山路9号国网安徽省电力有限公司人力资源部514房间(邮政编码230022);
公司网址:http://www.ah.sgcc.com.cn。
(1)招聘计划
公司第二批招聘计划约161人,最终招聘数量将根据上级单位核定情况相应调整。
(2)具体用人单位及岗位
用人单位主要为部分县级供电公司、地市供电公司和送变电公司等。
主要用人岗位包括:电网调控运行、输电运检、变电运检、城区配电、电力营销、乡镇及农村配电营业、送变电施工等。
(3)招聘专业目录

联系地址:福建省福州市五四路257号国网福建省电力有限公司人力资源部 邮编:350003
联系人:林老师 0591-87076338 罗老师 0591-87076327
招聘邮箱:fjsgcc@163.com
国网湖北省电力有限公司人力资源部
武老师:027-88566446
杨老师:027-88566449
邮箱:hbdlzp@hb.sgcc.com.cn
地址:湖北省武汉市洪山区徐东大街91号
招聘邮箱:zhaopin@hn.sgcc.com.cn
招聘热线:0731-85333241(仅招聘期间工作时间)
联系地址:长沙市新韶东路398号,国网湖南省电力有限公司人资部
邮政编码:410004
招聘人数约400人,其中本科及以上约300人,电工类专科约100人。
咨询电话:0371-67902918
电子邮箱:hndlzp@126.com
通讯地址:河南省郑州市金水东路56号(国网河南省电力公司人力资源部)。
邮政编码:450018
公司网址:http://www.ha.sgcc.com.cn
0791-87493262(颜老师)或87494207(雷老师),建议工作日下午16:00-17:30期间由应聘者本人咨询。
https://zhaopin.sgcc.com.cn
官网下载四川招聘信息
联系人:赵老师,电话:028-68133940
雷老师,电话:028-68132820
单位地址:四川省成都市高新区蜀绣西路366号
邮政编码:610041
联系电话:023-63682312,023-63682303,咨询时间限每工作日下午16:30--17:30。
电子邮箱:lnbyszp@163.com
邮寄地址:国网辽宁省电力有限公司人力资源部(辽宁省沈阳市和平区宁波路18号)
邮政编码:110006

联 系 人:闫先生
咨询电话:0431-85793145
传 真:0431-85793355
邮 箱:jldlbyszp@163.com
国网黑龙江省电力有限公司直管单位需求信息

国网黑龙江省电力有限公司农电企业需求信息

联系单位:国网黑龙江省电力有限公司人力资源部
联系地址:黑龙江省哈尔滨市汉水路301号
邮政编码:150090
联系电话:0451-53687878
招聘单位包括国网呼伦贝尔供电公司、国网兴安供电公司、国网通辽供电公司、国网赤峰供电公司四家市供电公司及所辖县级供电公司;国网蒙东检修公司、国网蒙东供电服务监管中心。拟招聘岗位信息见下表:

邮政编码:010020;
通讯地址:内蒙古呼和浩特市赛罕区鄂尔多斯东街11号 国网蒙东电力人力资源部;
联系电话:0471-6215116;
电子邮箱:gwmddlzp@126.com。

说明:第二批招聘计划约260人,各专业实际招聘人数将根据上级最终批复计划,及应聘生源、第一批签约情况进行调整。
咨询电话:029-81002134
咨询时间:16:00—18:00(工作日)
通讯地址:陕西省西安市柿园路218号 国网陕西省电力公司人力资源部
邮政编码:710048

说明:本批电工类计划中,碌曲、卓尼、夏河、广河、和政、临夏、山丹、阿克塞等条件艰苦县供电公司乡镇供电所补员计划9人,录用后需在供电所工作10年;检修公司祁连换流站(酒泉市瓜州县桥湾镇)专项补员计划6人。

各单位咨询电话(报名期间开通,工作日15:00至16:00接听):
其他应聘事项咨询邮箱:gsdlhr@163.com
招聘咨询:0971-6078780(下午15:00-18:00)
企业网址:http://www.qh.sgcc.com.cn
联系人:刘老师 联系电话:0991-2926656
电子邮件:xjdwzp@xj.sgcc.com.cn
联系人:李老师
电 话:0891-6895532(建议在工作时间由应聘人员本人咨询)
1. 学历:博士毕业生。
2. 专业及语言:
经济社会研究岗:经济学及相关专业,精通英语;
3. 招聘数量:招聘人数为1人,最终招聘数量将根据上级单位核定情况相应调整。
全球能源互联网集团有限公司保障局,通信邮箱:zhaopin@geidco.org;联系人:裴老师,(+86)10-63411077
建筑技术科学、建筑智能化技术、建筑节能技术与工程、建筑新能源工程技术、建筑环境与能源应用工程、楼宇智能化工程技术、光伏建筑一体化技术与应用、建筑设施智能技术、建筑电气与智能化、电气工程与智能控制、智能科学与技术、智能控制技术、控制科学与工程、自动化、计算机科学与技术、物联网应用技术、物联网工程、建筑学、建筑学硕士、土木工程、给排水工程、建筑与土木工程、建筑环境与设备工程、室内设计、风景园林、工程造价、旅游管理、酒店管理、国际商务、运营管理、电气工程及其自动化、风能与动力工程、能源与动力工程、金融学、金融工程、金融与证券、会计学、人力资源管理等相关专业。
山东鲁能亘富开发有限公司、北京海港房地产开发有限公司、重庆鲁能开发(集团)有限公司、天津鲁能泰山房地产开发有限公司、成都鲁能置业有限公司、大连鲁能置业有限公司、海南三亚湾新城开发有限公司、海南英大(盈滨岛)房地产开发有限公司、海南亿兴城建投资有限公司、鲁能集团有限公司上海分公司、杭州鲁能城置地有限公司、厦门闽电投资开发有限公司、苏州鲁能地产有限公司、武汉鲁能置业有限公司、南京鲁能地产有限公司、青岛鲁能广宇房地产开发有限公司、宜宾鲁能开发(集团)有限公司、鲁能集团有限公司北京商业旅游管理有限公司、山东鲁能商业管理有限公司、文安鲁能生态旅游房地产开发有限公司、四川九寨鲁能生态旅游开发有限公司、吉林漫江鲁能生态旅游投资开发有限公司、杭州千岛湖全域旅游有限公司、北京鲁能物业服务有限责任公司、重庆鲁能物业服务有限公司、上海鲁能物业有限公司、海南鲁能物业有限公司、山东鲁能物业有限公司、江苏广恒新能源有限公司、青海鲁能格尔木新能源有限公司、鲁能新能源(集团)有限公司内蒙古分公司、鲁能新能源(集团)有限公司陕西分公司、鲁能新能源(集团)有限公司甘肃分公司、鲁能新能源(集团)有限公司河北分公司、鲁能新能源(集团)有限公司山东分公司、广东汕头鲁能新能源有限公司、山东鲁能三公招标有限公司等单位。
我公司2020年毕业生招聘数量约为150人。注:最终招聘数量将根据上级单位核定情况相应调整。
招聘网站:http://zhaopin.sgcc.com.cn
集团官网:www.luneng.com
集团微信:luneng_group
邮箱:lnjtxyzp@163.com
1. 招聘热线:
025-81092328;025-81092323;025-81092322
2. 招聘邮箱:
campus-hr@sgepri.sgcc.com.cn
3. 通讯地址:江苏省南京市江宁区诚信大道19号南瑞集团人力资源部。
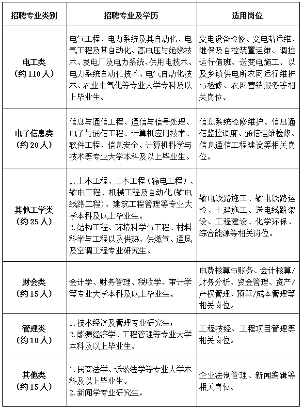
集团2020年第二批招聘需求毕业生数量约为110人,招聘专业以电工类专业和电子信息类专业为主,适当招收少量其他工学类专业、金融财务类专业、管理类专业及其他专业(数学、法学)毕业生;招聘岗位以技术研发类及业务咨询类为主,其他岗位(运维、会计、法务)少量。各单位招聘需求详情如下:

招聘政策咨询电话:王老师010-53726334;赵老师010-53726333。
咨询邮箱:zhaopin@sgitg.sgcc.com.cn。

备注:招聘需求约3人,最终招聘数量将根据上级单位核定情况相应调整。
联系电话:010-52617672,52617560
电子信箱:zhaopin@evs.sgcc.com.cn
(一)届别要求
2020年应届硕士毕业生。
(二)留学生要求
2019年7月1日-2020年6月30日毕业,2019年9月1日-2020年8月31日获得教育部学历学位认证。
(三)年龄要求
截至2020年6月30日,博士不超过33周岁、硕士不超过28周岁。

010-52697853 魏老师
010-52697828 姜老师
周一至周五11:00-12:00 16:00-17:00

本次招聘人数约10人,最终招聘数量将根据上级单位核定情况相应调整。
公司网站:www.cet.sgcc.com.cn
电子邮箱:zhaopin@cet.sgcc.com.cn
电气工程及其自动化、能源与动力工程、工程造价、技术经济及管理、人力资源管理、电子信息工程、计算机科学与技术、会计学、法学类等专业。
专业均为主修专业,不包括第二学位,与学籍认证报告中专业相一致。研究生的本科阶段所学专业为相同或相似专业。各单位具体招聘需求详见官网附件。
咨询电话:张老师 15567586681,仅对招聘政策咨询。咨询时间:4月1日至7日,27日至30日,工作日10点至16点。
2020年第二批招聘需求数量约为3人,最终招聘数量按照上级单位核定情况相应调整,具体招聘单位及专业需求见下表。

010-66603356 孟老师
010-66603296 穆老师
公司网址:www.sgga.sgcc.com.cn
国内普通高校2020年毕业生,取得相应的学历、学位证书(在中国高等教育学历信息网http://www.chsi.com.cn可查且内容一致)。国(境)外院校留学毕业生,取得国家教育部留学服务中心学历学位认证。
具有硕士研究生及以上学历。

企业网址:http://www.sgm.sgcc.com.cn
联系电话:010-82288094
电子邮箱:zhaopin@sgm.sgcc.com.cn
1. 在京单位:节能事业部、综合能源事业部、新能源事业部

2. 京外单位:国泰绿色能源有限责任公司

3. 京外单位:国能生物发电集团有限公司下属单位

应聘我集团在京单位及国泰绿色能源有限责任公司的,咨询集团樊老师,010-63505662;应聘我集团下属国能生物发电集团有限公司的,咨询国能生物发电集团有限公司周老师,010-63505318。

最终招聘数量将根据上级单位核定情况相应调整,上述专业均指主修专业,且应与学信网出具的学籍报告一致,进京户口指标需上级单位和国家有关部门核定后方可确定,公司将根据工作需要和录用人员能力特长,统一分配工作单位和岗位。
国网中兴有限公司人力资源部
地 址:北京市西城区白广路二条1号
邮 编:100761
电 话:010-63416373
电子邮箱:zxpowerhr@sgcc.com.cn
本次共计划招聘50人,具体招聘专业和要求如下:

备注:根据招聘需求,2020年最终招聘数量将以上级单位批复为准。
(一)需求专业及数量

注:招聘计划根据上级单位核定后的情况最终确定。
(二)学历要求
博士研究生、硕士研究生、大学本科。
(三)工作地点
许昌、西安、北京、哈尔滨、福州、成都、济南、厦门、珠海、上海、随州、郑州等地。
许继集团招聘政策咨询电话:0374-3212595
联系邮箱:xujizhaopin@163.com
地址:河南省许昌市许继大道1298号许继集团人力资源部
1. 所需专业

2. 学历要求
大学本科及以上
3. 工作地点
平顶山(河南)、雄安、上海、天津、郑州、西安、长沙、长春、威海
邮 箱:zhaopin@pinggao.sgcc.com.cn
电 话:0375-3804962
地 址:河南省平顶山市湛河区南环东路22号平高集团有限公司人力资源部
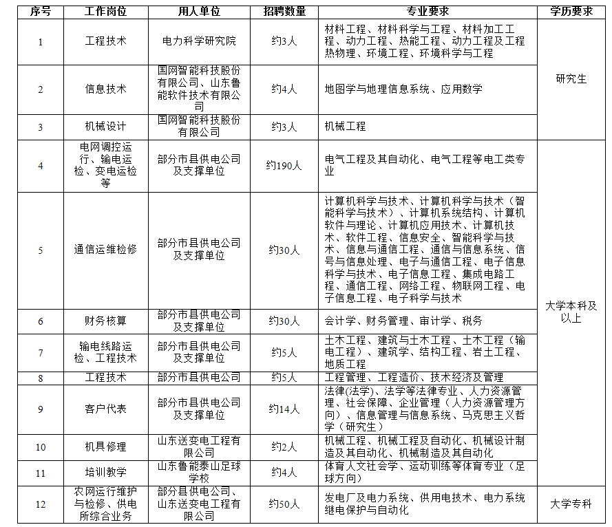
集团2020年高校毕业生第二批招聘需求人数约为70人。相关详细需求信息如下:

联系电话:0531-67790099
地址:山东省济南市市中区英雄山路101号

注:最终招聘数量将根据上级单位核定情况相应调整。
如需咨询,可发邮件至
sgoc-zhaopin@sgcc.com.cn

注: 本次招聘需求约2人,最终招聘人数以上级单位核定为准。进京计划及进京户口指标需上级单位和国家有关部门核定后方可确定。
本部及北方工程建设部要求硕士研究生及以上学历;
京外工程建设部要求大学本科及以上学历。
Email:gwzlgs-rlzy@sgcc.com.cn。
单位地址:北京市西城区南横东街8号都城大厦
邮编:100052
根据公司业务发展,交流公司拟公开招聘2020年高校毕业生。
招聘部门:华北工程建设部(位于北京)
招聘岗位:工程项目管理技术岗
招聘人数:1人
招聘专业及学历要求:电气工程及其相关专业,硕士研究生及以上学历
电子邮箱:jingyi-wu@sgcc.com.cn
咨询电话:010-63411123
单位地址:北京市西城区南横东街8号都城大厦八层
邮编:100052
(一)信息通信调度监控类岗位:调度员,安全分析,安全攻防,安全设备运维。
(二)信息通信运维检修类岗位:信息系统业务运维,数据库运维,国网云运维,运维自动化研发。
(三)信息通信工程建设类岗位:信息通信工程项目建设。
(四)信息通信技术保障类岗位:桌面终端安全管理,会议运维保障,一线客户管理,研究测试。
招聘需求人数总计约13人,最终招聘数量将根据国家有关部门批复的进京计划以及上级单位核定情况相应调整。
(五)电子信息类:计算机科学与技术、计算机应用技术、信息安全、软件工程、信号与信息处理、通信与信息系统、信息与通信工程、电子科学与技术等信息通信领域相关专业硕士及以上学历研究生。
公司网址:http://www.sgit.sgcc.com.cn
公司地址:北京市西城区白广路二条一号综合楼
邮政编码:100761
咨询邮箱:gwxthr@sgcc.com.cn
1. 学历要求:硕士研究生,具体要求见专业需求信息;
2. 英语及计算机等级要求:
英语一般应具备国家大学英语六级水平,对于其它语种应达到相应水平;
计算机一般应具备国家二级或三级水平(计算机专业毕业生除外);
3. 年龄要求:硕士研究生一般不超过28周岁,年龄计算截止日期为2020年6月30日;
4. 遵守国家法律法规,具有良好的思想品德,专业知识扎实,诚实守信,身体健康,服从安排。
注:招聘人数约为5人,最终招聘数量将根据上级单位核定情况相应调整,根据应聘考生情况及单位用人需求统一进行人员分配。
咨询电话:国网客服中心人力资源部
022-59013738
通讯地址:天津市东丽区丽湖环路
邮编:300309
全日制2020年硕士研究生及以上学历应届毕业生,取得相应的学历、学位证书(在中国高等教育学历信息网http://www.chsi.com.cn可查且内容一致)。国(境)外院校留学毕业生,取得国家教育部留学服务中心学历学位认证。
中心2020年第二批高校毕业生招聘计划约6人,最终招聘数量将根据上级单位核定情况相应调整。
具体专业需求如下:
1.计算机科学与技术专业3人,主要包括:计算机系统结构、计算机软件与理论、计算机应用技术、信息安全、软件工程等专业。
2.电工类专业1人,主要包括:电气工程、电力系统及其自动化、电力电子与电力传动、电工理论与新技术等专业。
3.数学专业1人。
4.统计学专业1人。
联系人:裴老师
联系电话:010-63414185
电子邮箱:dsjzp@sgcc.com.cn

说明:最终招聘数量将根据上级单位核定情况相应调整。
中国电科院网站:http://epri.sgcc.com.cn
报名网站:http://zhaopin.sgcc.com.cn
联系电话:人力资源部:010-82812578
各研究所介绍及联系方式:
参见中国电科院官网—机构与队伍—人才招聘模块。
电子邮箱:zhaopin@chinasperi.sgcc.com.cn。
联系电话:010-66602224,阳老师;
010-66602222,屠老师。

最终招聘数量将根据上级单位核定情况确定。
邮箱:gwnyyzhaopin@126.com
电话:010-66603924
注:最终招聘数量将根据上级单位国家电网有限公司核定情况相应调整。
1. 电话:010-66601067
2. 有意者可在招聘平台报名后将个人简历以附件的方式发送到以下邮箱(邮件主题及简历文件名称以“姓名—性别—学校—专业—在读学历—年龄—研究所”格式)zhaopin@geiri.sgcc.com.cn

注:因进京计划需上级单位和国家有关部门核定后方可确定,各岗位具体需求人数另行公布,最终招聘数量将根据上级单位核定情况相应调整。
电子邮箱:glxyzp@mi.sgcc.com.cn
单位地址:北京市昌平区蟒山路12号,102200

说明:最终招聘数量根据上级单位核定情况相应调整。
咨询电话:010-51978165
电子邮箱:gpzp@atc.sgcc.com.cn
企业网址:http://www.atc.sgcc.com.cn
招聘对象:2020年应届硕士研究生及以上学历毕业生;
招聘岗位:培训教学技术和管理等相关岗位;
工作地点:山东济南、山东泰安;
招聘人数:3人。
具体专业如下:
1.电子信息类(含通信与信息系统、通信工程等相关专业);
2.其他工学类(含动力工程、热能动力等相关专业);
3.其他专业(含应用数学、基础数学、学科教学(数学)等相关专业)。
党委组织部(人力资源部)
联系电话:0531-82999120
1. 国(境)内、外高校硕士研究生及以上应届毕业生,金融、财务、电子信息等专业共约3人。最终招聘数量将根据上级单位核定情况相应调整。
2. 工作地点为北京。
2020年度第二批毕业生约招聘18人,计划招聘单位、专业、学历需求如下:

备注:1.最终招聘数量将根据上级单位核定情况相应调整;2.受新冠疫情影响,招聘考试形式和时间安排另行通知。
中国电力财务有限公司人力资源部
联系人:史老师
联系电话:010-51960558
电子邮箱:shi_xiaoli@cpfc.sgcc.com.cn
联系人:王老师
座 机:010-51967135
邮 箱:wang_kaiqi@ydpic.sgcc.com.cn
纪老师:jipeng@ydthlife.sgcc.com.cn
电话:010-58685638
大学本科及以上2020年应届毕业生,部分岗位硕士研究生及以上优先考虑
1. 专业范围
保险学、精算学、风险管理与精算学、金融学、计算机科学与技术、网络与信息安全、新能源科学与工程、新闻与传播等相关专业。
2. 工作地点
北京、杭州、成都、长春、昆明等直辖市或省会城市。对录用人员根据公司需要和本人意愿确定工作地点,签订正式劳动合同。
3. 招聘人数
招聘人数约10人左右。最终招聘数量将根据上级单位核定情况相应调整,仅个别岗位招收归国留学研究生。
联系人:崔老师
咨询电话:010-63414149
咨询邮箱:caib_rzb@sina.com
企业网址:www.caib.sgcc.com.cn
如有疑问,请联系英大证券有限责任公司党委组织部(人力资源部)。
联系人:于小姐
联系电话:0755-83007121
电子邮箱:ydzq_bm_rlzy@163.com
如有疑问,请点击下方阅读原文,登录国家电网人力资源招聘平台。所有国家电网公司招聘信息以此平台发布为准!