思政资源库

思政资源库

优秀课程思政教学设计-《宏观经济学》

资料来源:晋中信息学院    时间:2023-08-18 16:58:43   浏览次数:

本文分享了优秀课程思政教学设计-《宏观经济学》,供各位老师学习参考。

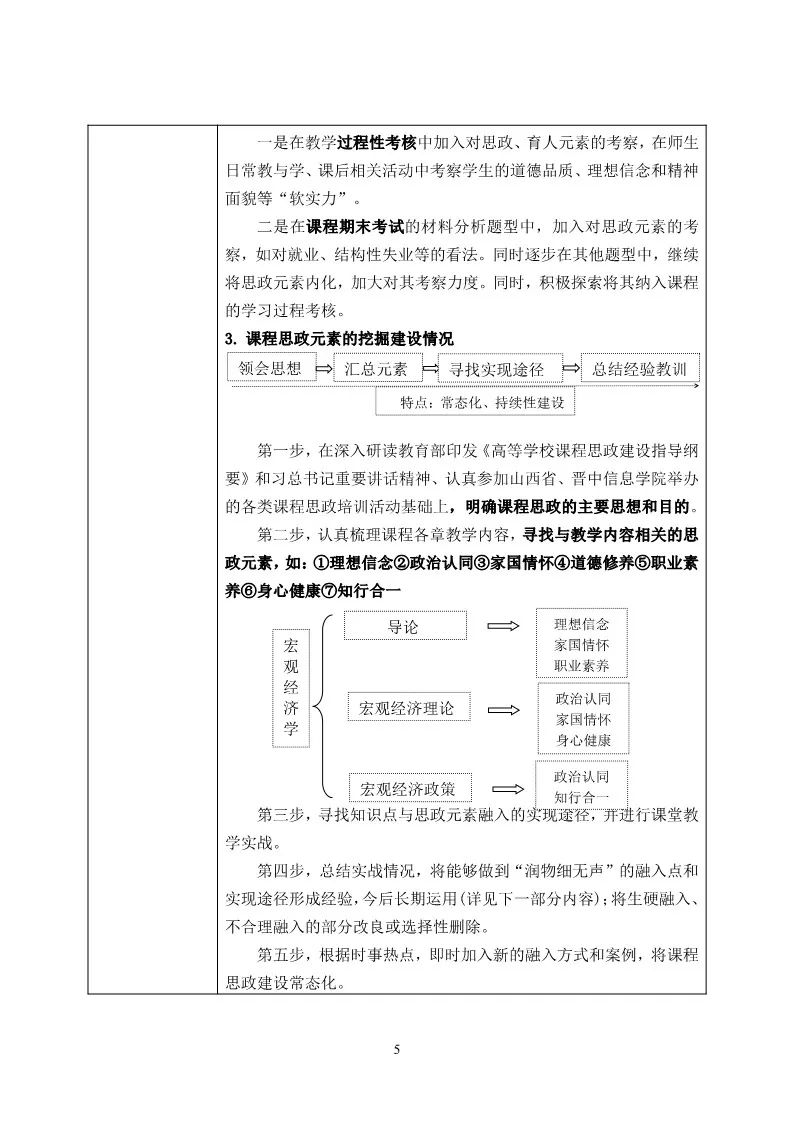
图片

图片

图片

图片

图片

图片

图片

图片

图片

图片

图片

图片

图片

图片

图片

图片

图片

图片

图片

图片

图片

图片

图片

图片

图片

图片



版权所有:36365线路检测中心(中国)有限公司 —— 课程思政教学研究中心

地址:黑龙江省哈尔滨市南岗区学府路5号