bet36365路检测中心
系部邮箱
|
加入收藏
学校主页
本站首页
组织机构
文件制度
工作动态
精选案例
第二课堂
思政资源
思政资源库
思政资源库
思政资源库
本站首页
>>
思政资源库
>> 正文
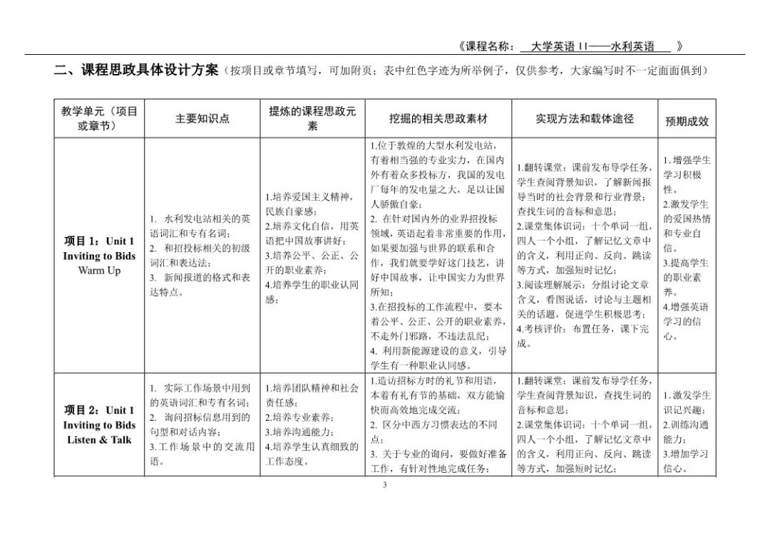
优秀课程思政教学设计-《大学英语II—水利英语》
资料来源:山东水利职业学院 时间:2023-06-30 15:34:57 浏览次数:次
本文分享了优秀课程思政教学设计-《大学英语II—水利英语》,供各位老师学习参考。
版权所有:36365线路检测中心(中国)有限公司 —— 课程思政教学研究中心
地址:黑龙江省哈尔滨市南岗区学府路5号